Configuration using Over Air Control
Director provides a list of Over Air Control (OAC) commands that can target an individual receiver, a group of receivers or the entire population of decoders registered in the Director Headend database. This feature is often referred to as “Over Air In-Band” control. The OAC commands can be used to configure the MK.IO Beam Distribution settings remotely such as satellite tuning parameters and service selection.
Before you start, the unit MUST be tuned to the Director headend transport stream and MUST have Over Air Control enabled to respond to the commands.
The following general commands are supported by MK.IO Beam Distribution:
| Command | Description |
|---|---|
| Code Download | Instructs the receiver to download a version of code if available in the incoming transport stream. |
| Force Service Selection | Changes the receiver to a service within the current carrier. |
| Force Carrier Retune | Retune the receiver to a service in a different carrier, the details of which are retrieved from a pre-stored configuration or from the command itself. |
| Reset Carrier Data | Reset the stored data for a particular configuration to defaults. |
| Service Selection | Allows the user to select which service is decoded or transcoded when using an SP to service filter the incoming multiple program transport streams. |
| Set Receiver Password | Sets the password of an existing user account. |
| Set Message | Configures the GUI and front panel messages, these are often used to debug if the receiver is receiving over air commands: - display front panel message - hide front panel message - enable front panel messages - disable front panel messages |
| Set Receiver State | Sets the receiver into one of the following states: - reboot - OAC mode - local mode |
| Set BISS Data | Allows the user to set a number of BISS parameters on the receiver including the mode which BISS is to operate in. |
| Store Carrier Data | Store service and carrier data within a configuration in the receiver. |
| Switch Version | Instructs the receiver to change the running version of code to the version requested. If the requested version is not available on the receiver the instruction shall be ignored. |
Set Messages sent to the MK.IO Beam Distribution are displayed on the Status page of any of the running services as shown.
The following special commands are supported by the MK.IO Beam Distribution:
-
Power Up Carrier:
The Power Up Carrier (PUC) is a feature of Director’s over air control. The PUC can only be configured by a Director headend as it is not possible to do so locally or through any of the unit’s other control interfaces.
When the PUC has been configured correctly, the next time the IRD is powered up or rebooted and the Over Air Control setting is enabled, the unit will ignore any previous input settings and immediately apply the input settings saved in the PUC.
If the Over Air Control setting was disabled, then there will be no change to the preserved input settings during boot up and the PUC is ignored.
It may be useful to configure the PUC so that every time the unit running MK.IO Beam Distribution is powered up, it automatically tunes to the Director headend so that it can maintain over air control of the unit. -
Emergency Home Carrier:
The Emergency Home Carrier (EHC) is similar to the Power Up Carrier described above. The EHC can only be configured by a Director headend as it is not possible to do so locally or through any of the unit’s other control interfaces.
Once the EHC has been configured correctly and the Over Air Control setting is enabled, the IRD will continuously monitor its input status. If the unit running MK.IO Beam Distribution loses transport stream lock on its input or the current Service being decoded is no longer present, after a pre-defined timeout (EHC Timeout), the unit will immediately apply the input settings saved for the EHC.
If the Over Air Control setting was disabled, then there will be no change to the input settings if transport stream lock or the selected Service is lost.
If a mistake is made when configuring a new carrier for the IRD resulting in a loss of lock, then there would be no access to over air control commands from the incoming transport stream and the headend would lose control. The EHC is a safe guard that allows the headend to regain over air control of the MK.IO Beam Distribution.
The status of the Power Up Carrier and Emergency Home Carrier is available from the Status page of any of the running services.

Enable Over Air Control (OAC)
At least one Receiver service is configured.
-
From the Home page, select the RECEIVER item from the required feed then click to edit
-
From the Parameters section, select the Decrypt tab.
-
Tick the Over air control enable check box. Units added to the Director headend database and tuned to the Director headend transport stream will now respond to over the air commands.

OAC commands are continuously carouselled to MK.IO Beam and each receiver will receive a message within a 20 second period.
Over Air Software Download (OASD) and configuration bundles
When MK.IO Beam Distribution is part of a Director-controlled system, the headend can upgrade the software, or the configuration of the unit ‘over air’ via a downloadable bundle which will be ‘played out’ as part of the Director service.
Before you start, ensure the unit MUST be tuned to the Director headend transport stream and MUST have Over Air Control enabled to respond to the commands..
The MK.IO Beam receiver uses the time in the incoming TDT to determine when the message is actioned and not the system clock time as used in the logs. The logs will show the offset from the system clock to the TDT for debug purposes.
Note: If the unit is locked to the incoming TDT then the system clock will match the TDT time.
MK.IO Beam Distribution can store multiple of these bundles and any can be switched to at the operators convenience using an over air ‘switch to’ command.
The version to be switched to will be matched against the stored versions.
- When a switch command is actioned on a new software bundle the unit will reboot and the new software will be ‘switched to’.
- When a switch command is actioned on a configuration bundle, the current configuration will normally be removed, and the new configuration applied.
When a Director start download command is sent to a receiver, it checks if the requested software bundle version is already present.
- If the bundle is present, the bundle is actioned immediately.
- If the bundle is not present, the unit looks for the requested download version in the incoming stream and starts downloading when found.
Download Status Table
The download status table is a part of the Director status contained within the service status page. It indicates any current or previous downloads.
It has ordered entries showing the most recent current downloads at the top of the list. As new downloads are requested, they are added to the download status list.
The status list shows the last 10 downloads, removing any older downloads from the reported download status.
Example of download status table showing one complete and in progress downloads
Each download status table row contains the following information:
| Information displayed | Description |
|---|---|
| Product | This indicates the type of download: - beam denotes an MK.IO Beam product software download - rx1 denotes an RX1 product software download - config denotes a configuration bundle download |
| Version | This is a text label that indicates the software or configuration bundle version. The version is of the form a.b.c.e_f where: - a,b,c,d are numbers in range 0-255 inclusive - f is a number in range 0-4292967295 inclusive |
| State | This shows: - progress percentage as a bar and a text percentage when downloading - the text completed once the download has finished |
Over Air Control Redundancy
This section describes how Over Air Control (OAC) and the Emergency Home Carrier (EHC) are used within an MK.IO Beam receiver. It also describes how the different sources will be usedwhen there are multiple sources of OAC, and if all known sources of OAC commands are not accessible how the EHC is used.
Design overview
MediaKind ‘Director’ provides the ability to send OAC messages to remotely control and configure the MK.IO Beam receiver. All OAC messages are sent over an EMM PID contained in the incoming transport stream.
Each MK.IO Beam receiver has a set of unique identifiers known as “Director IDs”, this allows the operator to send specific commands to either an individual receiver or to a specified group of units.
The receiver extracts the incoming OAC messages from the EMM, uses the unit’s Director ID to determine if the message is targeted at that receiver and actions the message if applicable.
Messages may be sent to be applied immediately or with a future apply time that will be actioned when the time of the event is reached.
The receiver uses the time in the incoming TDT to determine when the message is actioned and not the system clock time as used in the logs. The logs will show the offset from the system clock to the TDT for debug purposes.
If the unit is locked to the incoming TDT then the system clock will match the TDT time.
MK.IO Beam operating mode
The following prerequisite OAC behaviour shall be assumed for the following sections:
- Input redundancy is automatically applied and cannot be configured.
- The Director hardware ID supplied to the head-end is selected on the receiver and the Over air control enable is selected as shown in the following diagram.
- OAC commands are duplicated from the head end in all transport streams configured as inputs into the box.
- OAC commands are continuously carouselled to the receiver and each receiver will receive a message within a 20 second period.
Input redundancy
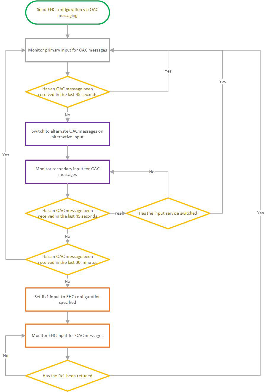
If the OAC commands from the configured stream disappear for a period of 45 seconds, then the receiver shall attempt to use the OAC commands from the other input if present.
- The box will not attempt to automatically switch to a different program or incoming transport stream.
- A warning shall be raised on the receiver,
Primary OAC source missing.
If the input transport stream is lost from the configured input for a period of 45 seconds, then the receiver shall attempt to use the OAC commands from the other input if present.
- The box will not attempt to automatically switch to a different program or incoming transport stream. The head end operator will reconfigure the unit via OAC if required.
- A warning shall be raised on the receiver,
Primary OAC missing”. - An alarm shall be raised on the receiver,
Sat input signal loss.
The unit will not automatically switch back to the original source even if it is resumed until a service switch command is sent to the receiver instructing the box to switch to a different channel. The “Primary OAC source missing” alarm is cleared when a service switch alarm is sent to the unit.
Emergency Home Carrier (EHC)
The EHC can be set on the box using the existing Director OAC command Store Carrier Data. The message contains the RF input to be used, plus the tuning parameters and the input loss timeout (1 second to 18 hours) required to have elapsed before switching to the EHC.
If both streams lose OAC messages or both inputs are lost for a period of minutes set in the Store Carrier Data message (suggested default of 30 minutes), then the box will use the EHC specified by the operator in an attempt to regain control of the receiver.
- An alarm shall be raised on the receiver,
Input switched to emergency home carrier
When the EHC is triggered for use, the receiver will select the input port and set the tuning parameters as previously specified by the user in Store Carrier Data command.
When tuned to the EHC the OAC input monitor shall not attempt to automatically switch between inputs if OAC messages are not present.
The receiver will remain in EHC mode until the input tuning of the unit is changed (by any means, OAC or GUI) at which point the channel monitoring and input redundancy in the absence of OAC messages will resume and the “Input switched to emergency home carrier” alarm shall be cleared.
Flow Diagram
In this example the EHC timeout has been set to 30 minutes:
