System clock
The system clock is used by all the applications on the unit as both a time reference for different functional operations such as application of Over Air Commands, but also for recording log entries and events.
To confirm events and logs are synchronized across a system it is often desirable for customers to synchronize the system clocks of all units within the system to a known reference clock.
Where all the units are co-located or where all units have access to a reliable ethernet connection the synchronisation is often performed using an NTP source.
Where units are remote, or a network connection is not reliable, it is possible to synchronize the system using the TDT within the transport stream.
Operating modes
The following Time Source operating modes can be configured from the front panel of the unit running RX1.
- Free running
- NTP
- TDT
- Auto
All services and functions running on the box use a single system clock and will be affected by the system clock setting.
Free running
The time is set on the unit when the box is manufactured. The system clock will continue to increment based on the clock accuracy of the motherboard clock within the unit.
NTP
When set to NTP and a valid IP address of an NTP server has been configured, the unit will attempt to adjust the system clock to be aligned to the time provided by the NTP messages.
Any clock offset below 1000 seconds (16.67 minutes) will be adjusted at a rate of 500ppm to align the system clock to the NTP clock. Which means if the system clock time is offset by 43 seconds from the NTP clock it will take the unit 1 day to align the clocks (Approximately 5 minutes per week).
If the clock offset is over 1000 seconds, an Alarm is raised and the unit doesn't attempt to synchronize the clocks but remain free running.
If the clock offset is over 5 minutes, a Warning is raised to inform the user that the clock offset is larger than expected.
The system clock can be quickly aligned to the NTP server by selecting the Time Source > Reboot and Sync option from the front panel. The unit performs a reset and when the reboot has completed the clocks will be aligned.
If no valid NTP messages are received or if the messages stop after a period of time, the unit will free run from its current time. If the unit was previously adjusting, this adjustment will be stopped until valid NTP messages are resumed.
TDT
When set to TDT and a service has been selected containing a valid TDT component, the unit will attempt to adjust the system clock to be aligned to the time provided in the TDT.
Operation of locking the system clock to the incoming TDT is the same as for NTP. See Select the TDT source.
Auto
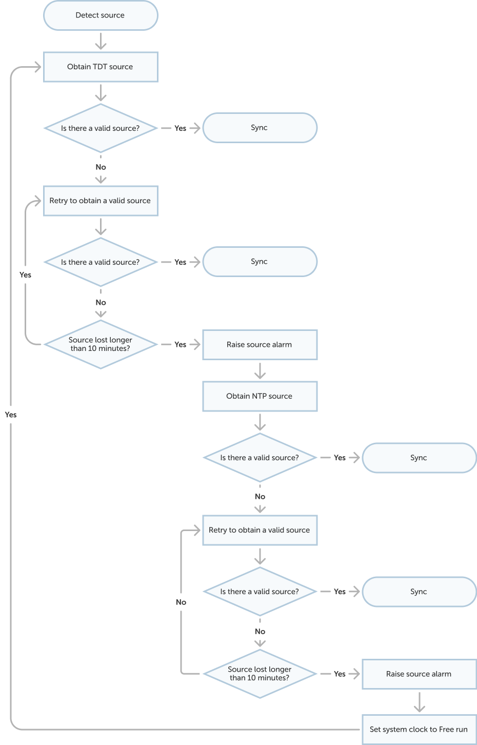
When the unit is set to Auto, the unit will first attempt to lock to an incoming TDT component. If a valid TDT component in the selected service cannot be found, and an NTP component has been configured, the unit will then attempt to align to NTP. If both TDT and NTP are not present or invalid, then the unit system clock will free run.
Initial status and set up

Set up the system to operate in Auto Mode
-
On the front panel, press the RIGHT key and then the DOWN key until the following menu is displayed: Time Source.
-
Press the RIGHT key and then the ENTER key. The display will show the following: Free Run
-
Press the UP key until you find Auto and press the ENTER key.
Select the TDT source
-
On the front panel, press the RIGHT key and then the DOWN key until the following menu is displayed: Time Source.
-
Press the RIGHT key and then the DOWN key until the TDT Source menu is displayed. Then press the ENTER key.
-
Press the DOWN key until you find the source you require and then press the ENTER key.
Set up the NTP server address
-
On the front panel, press the RIGHT key and then the DOWN key until the following menu is displayed: Network.
-
Press the RIGHT key and then the DOWN key until the NTP Server 1 menu is displayed.
-
Press the ENTER key and then use the arrow keys to enter the IP address of the primary NTP server. When the correct address is displayed press the ENTER key.
A backup NTP server can be provisioned up by repeating the above steps and selecting NTP Server 2 in step #2.
Clock Detection

Clock Synchronization
